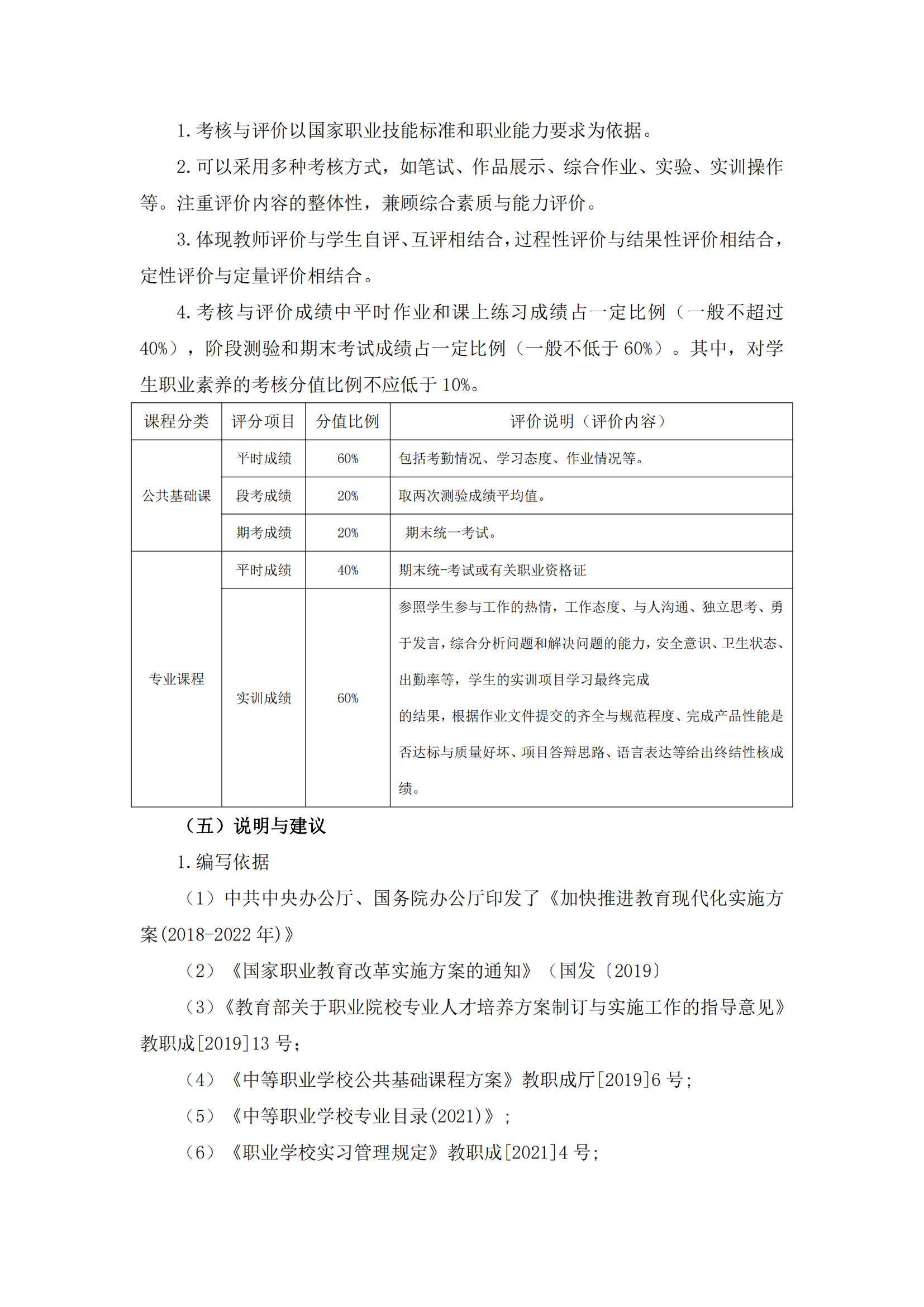
全国茶楼信息网官网,常州龙凤论坛,南京sn桑拿论坛,上海龙凤花千坊1314

0315-4152414
机械加工技术专业人才培养方案
作者:姚颖 来源:教务处   日期:2024-05-31    点击:1

 e83f14727aff69c8f565522d1329167f.png

ee7ebf017ca126e88e93cb2792462274.png

e9302ab8fba312d1ccde3645a114894f.png

ebf10a7971700803e921ca86bfde19f1.png

d79d4a7e375f8822140a6964a9d52037.png

3156bbc29ba845046ff3c55abdfba74e.png

90c2537975de8d3020fa3241441f3ce0.png

3057e6dff04eda09987958c4f352a644.png

fe3fc44c846dcc37d5057964cfca5d8c.png

ff9c3d4a8de843023a9b62b0dd2150e7.png

613960e1b939939b7aad1eca91aeff93.png

246d0f8ea80fefffa65a4d3a3ac31319.png

e1fce747876416b7083b6ed1c475802b.png

48254bdb76872bcbeb1c239cb391cb04.png

665db76abc118335f2b72f87b48b3fea.png

d0d8f064acceae91892c1b676c031f34.png

主站蜘蛛池模板: 化德县| 台中市| 娄底市| 斗六市| 尼勒克县| 涟源市| 河间市| 甘孜县| 如皋市| 永兴县| 衡南县| 夏邑县| 姜堰市| 门头沟区| 玛沁县| 关岭| 新竹市| 临沧市| 太康县| 响水县| 临洮县| 仪征市| 林周县| 廊坊市| 安溪县| 商洛市| 凌海市| 大渡口区| 江都市| 祁门县| 丽江市| 西城区| 富裕县| 闽侯县| 靖西县| 高雄市| 依安县| 应用必备| 南安市| 德惠市| 宁德市|